Support Team
Feedback:
support@nextpcb.comAltium and KiCad are two mainstream EDA (Electronics Design Automation) tools for schematic capture and PCB design. Both have their advantages and disadvantages, but users may need to convert a PCB design made in Altium into KiCad, or a KiCad design into Altium.
In this guide, we will break down how to convert and import Altium schematic and layout files to KiCad and vice versa. For help importing Altium libraries to KiCad, you can refer to our guide here for a quick and tool-less method.
The short answer is yes; however, care has to be taken to ensure accuracy and compatibility.
Migrating tools and need to take your projects with you? Perhaps you need to work on a design made by someone who used a different tool. In either case, you’ll need an efficient and accurate way of converting between the two formats. As with any file conversion, make sure you verify the accuracy of the result and be aware of the limitations.
Since KiCad 7, KiCad has vastly improved support for importing files from other EDA tools, including Altium CircuitMaker and CircuitStudio. From the table below, we can see that apart from the project file, KiCad 8 and greater support the main Altium file formats: Schematic import (.SchDoc), PCB import (.PcbDoc) and library imports, including symbols and footprints. Schematic and PCB layout support was added in KiCad 7, but for best performance and fewer bugs, we strongly recommend upgrading to the latest KiCad release (which is KiCad 9 at the time of writing). Update: KiCad 9.0.3 now supports PCB Project file (.PrjPcb) import, including support for flat schematics. You can download the latest version of KiCad through our gateway here.



Altium schematic in KiCad after import

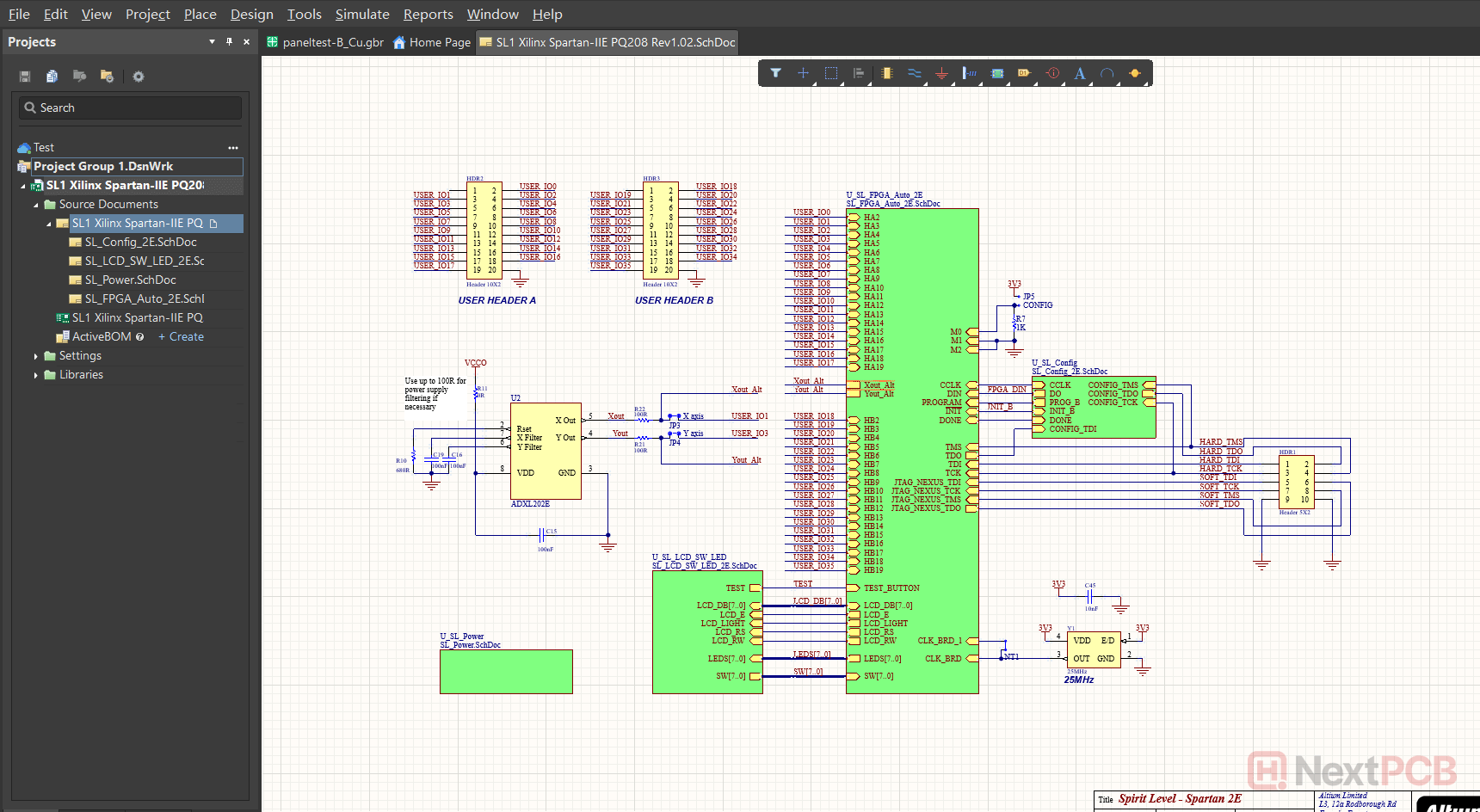
Original schematic file in Altium
Note that KiCad 7 and 8 do not support flat structure or non-hierarchical schematics. For these, each page needs to be imported one by one, or you can use KiCad's Altium project import feature available from KiCad 9.0.3, which is explained here.


KiCad will then import the Altium design. From the example below, we can see they look identical.
Even with this MiniPC design, the Altium to KiCad import has no problems, importing the 3D model as well.
New to KiCad version 9.0.3 is the feature to import Altium project files (.PrjPcb) into KiCad directly. This includes a quicker way of importing a whole project, especially in the case of flat schematics which require importing one by one in previous workflows.






Whether you need to import KiCad schematic files or PCB layout files into Altium, Altium has always supported KiCad imports, but older versions can only import KiCad 6 files. To seamlessly import KiCad 7, 8 and 9 files, use Altium Designer 24.6 or later.
The KiCad Importer is an Altium extension, so an official paid Altium license is required. Make sure you are running genuine Altium software with an active license.







Let's try converting an FPGA KiCad design into Altium. Preview the design using the online KiCad viewer link below:
This is the schematic after import, which looks pretty good.

However, the PCB import fails - uh-oh. Looks like Altium still has some improvements to make.
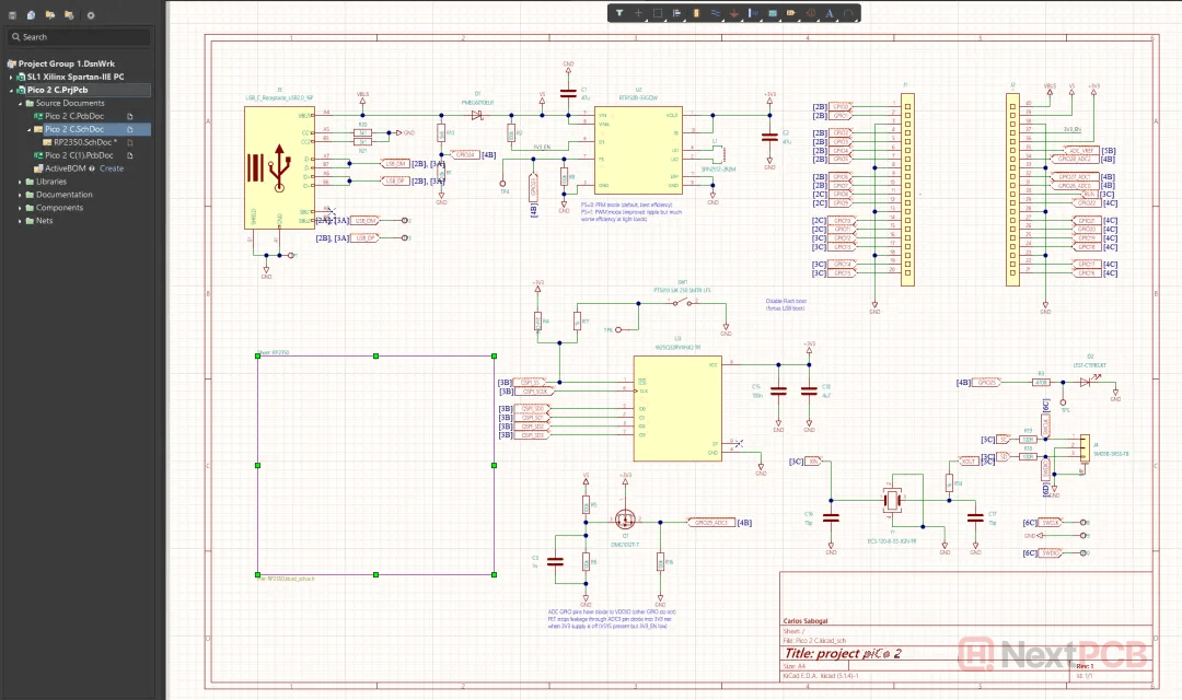
Let’s try converting a simpler board, specifically the Pico 2 based on RP2350.
Preview RP2350 Pico 2 board online
This is what the schematic looks like after import:


From general appearances, it looks like the importer did a good job. However, always be sure to run the ERC check after importing and resolve them as necessary.
The imported PCB layout also looks fine, however, the DRC rules have not been imported. In this example, the trace width rule has not been imported.
You may also encounter a bug where two .PcbDoc files are generated after import. It appears there is no difference between the two, so feel free to delete one of the copies.
Both tools have their unique set of advantages and are suited for different products and scenarios. From Altium’s advanced features and industry-standard capabilities to KiCad’s free, open-source flexibility, whether you are migrating tools, collaborating across platforms, or just need to use a specific feature, accurate conversion of file formats between tools is important. Knowing how to efficiently convert between formats and the limitations is essential for seamless transitions.
Now that you know how to import projects, check out our article on how to bring your symbols and footprints from Altium to KiCad
NextPCB provides PCB manufacturing and assembly services, focusing on reliability without breaking the bank. With 5 factories in China and over a decade of quick turnaround electronics manufacturing from prototype to mass production, NextPCB serves over 160 countries around the world, pairing dependable electronics hardware with exceptional service.
As a Platinum sponsor of KiCad and host of KiCon Asia, the only KiCad conference in the East, NextPCB is committed to supporting the KiCad development team and it’s vibrant community with development resources, manufacturing support, organizing events and amplifying awareness to make innovation accessible to everyone. Download KiCad here.
>> You may also interested in: Export Gerber files from Altium Designer
Still, need help? Contact Us: support@nextpcb.com
Need a PCB or PCBA quote? Quote now